
目錄
傳統會議記錄的核心痛點
在企業導入AI的實際場景中,會議記錄自動化是最常被提出、也最值得深入探討的應用案例。這項任務難度不高卻相當費時,且執行頻率極高——對多數職場工作者而言,後續整理往往成為會議結束後最棘手的負擔。
想像一下這樣的情景:會議結束,您面對著一份長篇的語音轉文字逐字稿,內容零碎散亂,不知從何著手;或是投入大量時間整理,最後成品品質卻參差不齊,重點模糊不清。透過AI Agent的介入,這個令人頭痛的工作流程可以一鍵完成!
在沒有AI協助的時代,會議記錄整理呈現以下普遍痛點:
- 時間成本高: 1小時的會議可能需要花費1-2小時整理記錄,單位時間投資報酬率極低
- 輸出品質不一: 不同人員整理風格與詳細程度存在差異,缺乏企業級的一致性標準
- 決策重點易遺漏: 冗長的口語化逐字稿充斥雜訊,關鍵決策常被閒談淹沒
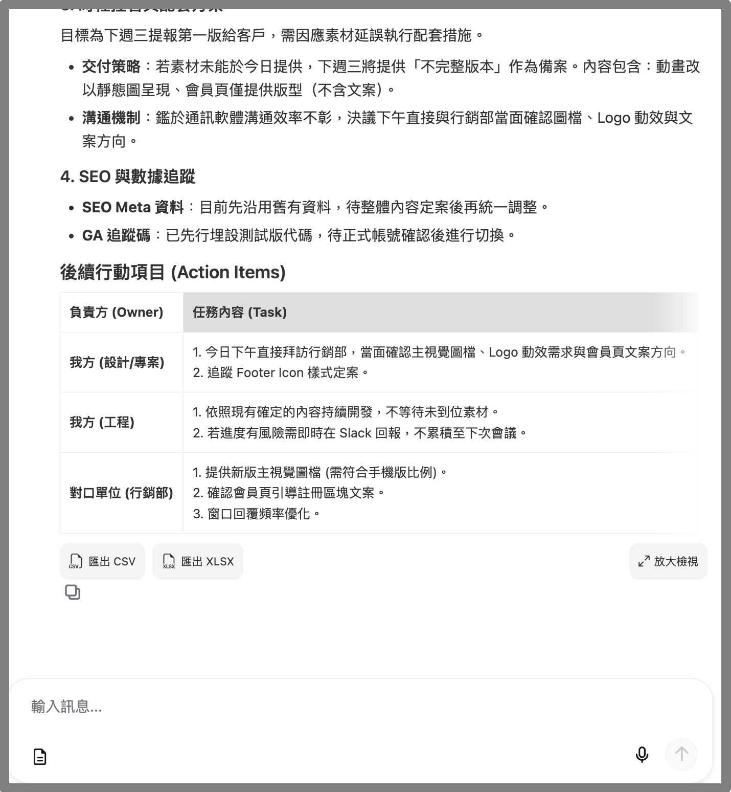
- 後續執行追蹤困難: 待辦事項缺乏結構化組織,導致任務分配與執行追蹤效率低落
這些問題的連鎖反應不僅降低個人工作效能,更可能引發團隊溝通落差與專案執行風險。
TURBO評估法則:識別最佳AI導入機會
讓我們用TURBO法則評估會議記錄整理是否為適合導入AI的場景:
- 🟢 T(耗時): 會議記錄整理需時為會議時長的1-2倍,時間投入巨大
- 🟢 U(廣泛): 幾乎全部需要開會的部門職位都依賴會議記錄
- 🟢 R(重複): 企業內會議頻率高,屬於常態性高頻任務
- 🟢 B(容錯): 記錄允許人工複查與修正,具有良好的容錯空間
- 🟢 O(可操作): 流程規範明確,易於拆解與標準化
會議記錄整理完全符合TURBO法則的五項條件,是AI Agent導入的最佳切入點。
自動化處理的完整流程
此AI應用採用兩階段處理架構,確保資訊準確與輸出品質的雙重保障:
第一階段:內容讀取與智慧清洗
- 資料接收: 使用者上傳逐字稿檔案(支援PDF或TXT格式)或直接輸入文字內容
- 語意分段與標點補正: AI自動為缺乏標點的口語內容添加適切標點,並依語意進行邏輯分段
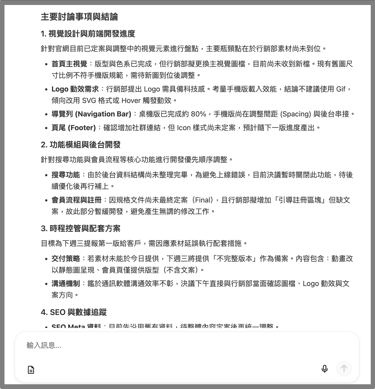
- 四大核心資訊提取: 完整閱讀逐字稿,提取主要討論議點、決策結論、待辦行動與問題建議
- 雜訊過濾與內容淨化: 自動排除寒暄、語助詞(呃、然後等),保留實質性資訊

第二階段:結構化組織與專業輸出
- 邏輯重組與議題聚合: 將提取的資訊按討論脈絡與議題重新組織
- 語言潤飾與用詞最佳化: 採用專業台灣職場用語,修正語法瑕疵,提升內容專業度
- 標準格式套用: 依照Markdown架構輸出,包含會議基本資訊表格、主要議點與結論、後續行動項目等
- 不確定項目標記: 若內容存在歧義,明確註記為「需確認」或「未明確」



AI Agent解決方案的價值
此AI Agent整合了多項先進的AI能力:
- 自然語言理解(NLP): 準確識別會議中的口語化表達、語意關聯與上下文脈絡
- 資訊提取與濃縮摘要: 從冗長逐字稿中精準抽取決策內容、待辦事項與討論重點
- 結構化輸出轉換: 將非結構化的口語內容轉化為邏輯清晰、格式統一的企業級記錄
- 多格式相容性: 支援PDF、TXT等多種輸入格式,適應不同的資料來源
透過AI自動化,原本耗時1-2小時的手工整理工作可縮短至5-10分鐘(含人工覆核),效率提升超過80%。更重要的是,輸出品質標準化、重點突出,大幅降低後續溝通成本與任務追蹤難度。
應用場景的橫向與縱向延伸
橫向延伸:記錄整理的多領域應用
此AI Agent的架構適用範圍遠超會議記錄,可延伸至:
- 客戶訪談整理: 業務拜訪、需求訪談後的快速內容整理
- 教育培訓記錄: 課程摘要、學員提問與講師回應的系統整理
- 客服來電摘要: 客戶反饋與後續處理事項的自動提取
- 研討會學習筆記: 活動錄音或逐字稿轉換為結構化學習資產
- 法律諮詢紀錄: 律師與客戶對談的專業整理(需重視隱私保護)
縱向延伸:結合其他技術的進階應用
基於文本處理與資訊提取能力,可進一步整合:
- 標準作業程序(SOP)整理: 將散亂工作指引統合為標準化流程文件
- 專案狀態報告自動產製: 彙整團隊更新內容,自動生成進度報告
- 企業知識庫建置: 將歷史會議記錄轉化為可搜尋的知識資產(配合RAG向量知識庫)
- 多語言會議記錄: 整合翻譯功能,產出雙語或多語版本
- 會議決策追蹤系統: 串接專案管理工具,自動建立待辦任務(搭配API或MCP整合)
結語
會議記錄自動化代表了AI在企業日常運營中的典型應用。透過AI Agent的力量,企業可將重複高頻、耗時費力的工作交由系統處理,釋放人力資源投入更具戰略價值的決策與創新工作。
如果您的團隊正為會議整理困擾所苦,或欲探索更多AI在業務流程中的應用可能,不妨審視現有業務架構:哪些任務符合TURBO法則?那些都是AI Agent導入的黃金機會!